Introduction
What is TuumIO Protocol?
TuumIO.Protocol is a secure and decentralized platform that empowers individuals to take control of their data using blockchain technology. It is designed to reduce reliance on centralized IT systems and provides a foundation for Web3 development.
Key Components
Chains: Enterprise-level solutions that offer a wide range of products and services categorized by various industries, such as healthcare, finance, gaming, and more.
dApp: A decentralized application in Web3 that offers various functionalities, including interactions, data exchanges, and workflows for specific user roles.
TuumIO Wallet: A mobile application that allows users to store and manage digital assets, and serves as a gateway to chains and dApps.
Use Case Examples
Remote patient monitoring
Facilitates treatment adjustments and supports patients in managing their conditions remotely, without direct intervention from care providers.

Insurance claims processing
Manages the submission and processing of insurance claims. Patients can submit claims for reimbursement plans, such as vision or dental insurance, ensuring faster and more transparent processing.

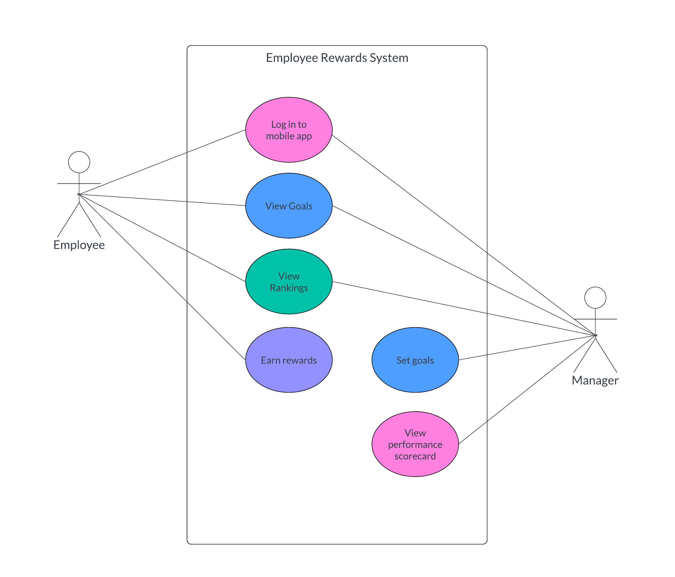
Employee rewards system
Addresses burnout and high turnover among employees by implementing a rewards system. This can include gift cards, paid time offs, discount vouchers, wellness programs, and more.

Last updated
Was this helpful?